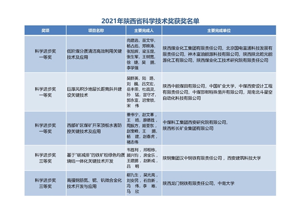
近日,陜煤集團科技創新工作再創佳績,5項科技成果榮獲2021年度陜西省科學技術獎,其中,一等獎3項,三等獎2項。
陜煤集團及下屬單位神木富油、乾元能化、技術研究院“低階煤分質清潔高效利用關鍵技術及應用”項目、中能煤田“巨厚風積沙地層長距離斜井建設關鍵技術”項目、彬長礦業“西部礦區煤礦開采頂板水害防控關鍵技術及應用”項目分別榮獲一等獎;陜鋼集團漢鋼公司“基于‘碳減排’的鐵礦粉綠色均質燒結一體化關鍵技術開發”項目、龍鋼公司“高強鋼筋氮、鈮、釩微合金化技術開發與應用”項目分別榮獲三等獎。

近年來,陜煤集團認真學習貫徹習近平總書記關于科技創新的重要論述,深入落實中省關于科技創新的相關政策,始終堅持科技創新在企業高質量發展全局中的核心地位,按照“以煤為基,能材并進,技融雙驅,零碳轉型,矢志躋身世界一流企業”的發展戰略,面向國家“雙碳”戰略、面向行業科技前沿、面向企業重大需求、面向職工生命健康,大力推動應用科學技術改造提升傳統產業,努力發展專精特新技術加速產業轉型升級,全力促進科技成果向現實生產力轉化,取得了多項“全國首個”“行業第一”的豐碩成果,彰顯了陜煤集團科技創新的強勁實力。
面向未來,陜煤集團將積極融入科技革命和產業變革集聚迸發的時代洪流,充分依托秦創原創新驅動平臺,全面整合科技創新優勢資源,深入推進科技創新工作走深做實,勇做能源化工行業清潔高效發展的示范者、雙碳目標實現的推動者,努力為譜寫陜西高質量發展新篇章貢獻“陜煤力量”。(密雅榮 趙泓超)